04. Probability distributions (W4)
Descriptive Analytics - Probability distributions
Codes on Google Collab
Predictive analytics VS randomness
- What is a prediction?
- Is prediction possible?
- What do we predict?
Bernoulli trial
- A random experiment with only two possible outcomes:
- “Success” and “Failure”
- Red and Black, Head and Tail, win or lose
- Customer renewed subscription, made a purchase, repaid a loan, or not
- Probability of “success” 𝑝 is always the same
- 𝑝=1−𝑞,
- 𝑞=1−𝑝,
- 𝑝+𝑞=1
,
Binomial distribution
- 𝑛 random independent Bernoulli trials with fixed probability of “success” 𝑝
- Let 𝑋 be the number of successes after 𝑛 trials
- Where
is a binomial coefficient, or a number of unordered selections of 𝑟 objects out of 𝑛 objects - Other notations are
and
Example 1
- A test with 10 multiple-choice questions. Each question has three possible answers.
- Let’s assume that student does not know the topic at all, then the probability to get the right answer in a question is
- What is an expected result for this student?

What is a probability this student passes the test (gets 50% or more)?

1-sum(dbinom(seq(0, 4), 10, 1/3))What is a probability this student passes the test with 100 questions?
1 - sum(dbinom(seq(0,49),100,1/3))
Example 2
- Customers arrive to your store. You know that approximately one in four customers will buy your product, while others just shop around.
- How many units will you sell if there are 100 customers per day?
- What are upper and lower bounds for the number of units sold?
qbinom(c(0.025,0.5,0.975),100,1/4)
Poisson distribution
- Events occur independently, at random, at a rate 𝜆 per unit time. We want to count the number 𝑋of events happening in a given time 𝑡.



Example
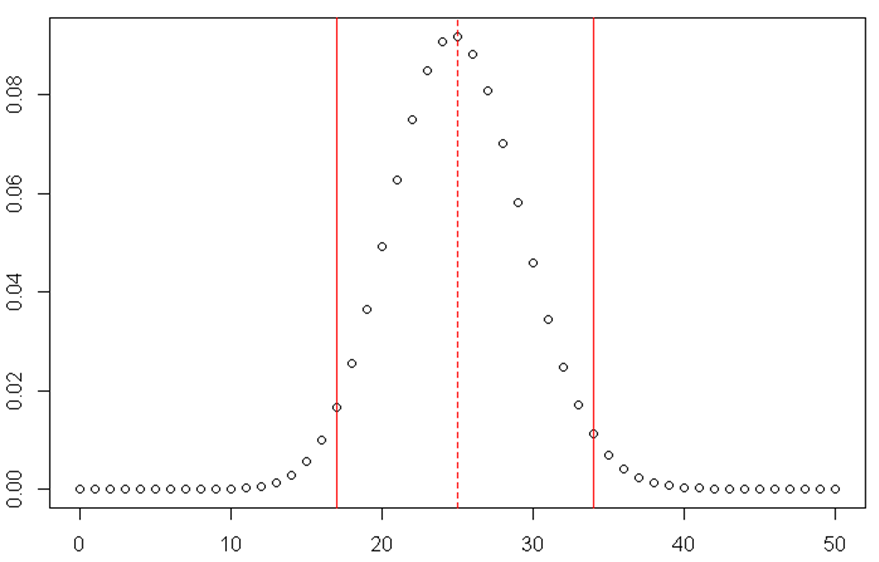
There are 10 customers arriving to your store every day IN AVERAGE. What is probability that on some day there would be 15 customers or more?
1-sum(dpois(seq(0, 14), lambda=10))The Poisson distribution is often described as “the distribution of small numbers”.
Negative Binomial Distribution
- There is a sequence of independent and identically distributed Bernoulli trials with probability of success 𝑝.
- We want to know the number of successes happen before 𝑟 failures.
Example:
- We roll a dice and consider number “1” as failure and any other number as a success. That is, 𝑝=5∕6
- How many “successes” do we get before getting three failures, that is, before we see “1” in a third time, so 𝑟=3
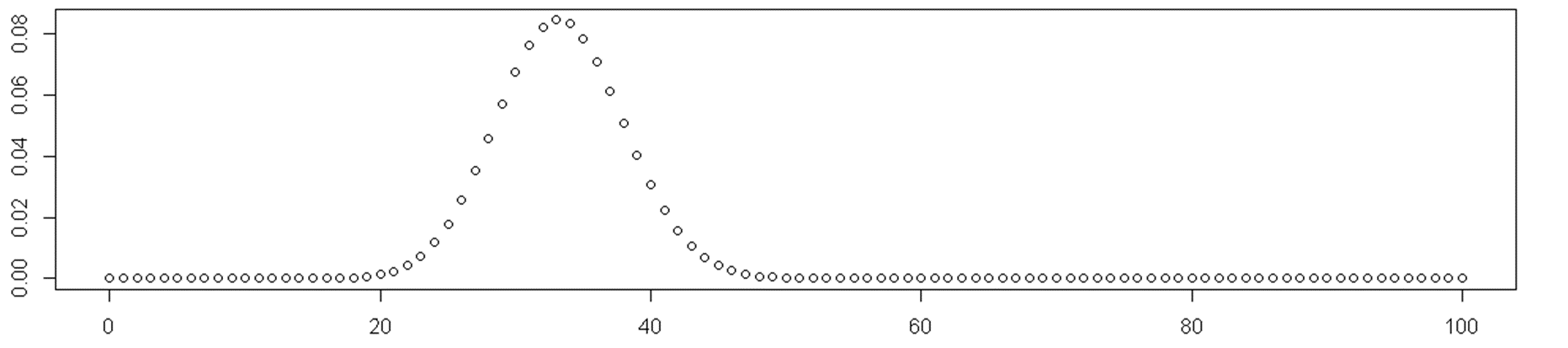
plot(dnbinom(seq(1,35), size=3, prob=1/6))
- “Overdispersed Poisson”
- A mixture of Poisson distributions, where rate 𝜆 is itself a random variable, distributed as a gamma distribution with shape 𝑟 and scale 𝜃=𝑝(1−𝑝)

plot(dpois(seq(1,200), lambda=100), type="l")
lines(dnbinom(seq(1,200), size=34, prob=0.25), col="red")Examples
- Number of job interview you have to go on before you get a job
- Number of patients arriving to Hospital Emergency Department
- Number of customers coming to supermarket
- Occurrence of tropical cyclones in North Atlantic and winter cyclones over Europe
- How long an engine part will work till it gets broken and need replacement or repair
Uniform distribution
x <- sample.int(6, size=6000, replace=TRUE)
plot(table(x))
abline(h=1000, col="red", lty=2)x <- runif(6000)
hist(x, breaks=10)
abline(h=600, col="red", lty=2)Uniform distribution (continuous)
Very often we say that [variable] is “uniformly distributed”
- if customers show no preferences towards any particular product
- if there is no effect of on the variable from the selected predictors
- If there is no difference between groups


Exponential distribution
If we assume that events occur according to Poisson distribution with a rate 𝜆 then waiting time 𝑇 before [next] event follows exponential distribution


Example
Exponential distribution can be used to estimate time between different kinds of events:
- Time between jobs arrivals to a service centre
- Time to a component failure (lifetime of a component)
- Time required to repair a component
- How long to wait for the next phone call
- How long to wait for a next customer to arrive
Paradox
- Suppose you join a queue in a bank, with just one customer in front of you, already in service.
- The time you have to wait for that customer to finish being served is independent of how long that customer has already been in service!
- Exponential distribution is memoryless.
- If you have been waiting time 𝑠 for the first event, what is probability that you will wait a further time 𝑡?
Hence, your remaining waiting time does not depend on time 𝑠 you already have been waiting.
Dirichlet distribution
Market share:
Company A – 50%
Company B – 33%
Company C – 17%


Normal Distribution
- Gaussian distribution
- Continuous two parameter distribution
- Arises in many biological and sociological experiments
- Limiting distribution in many situations


df <- data.frame(PF = rpois(1000, lambda=50))
ggplot(df, aes(x = PF)) +
geom_histogram(aes(y =..density..), binwidth=2) +
stat_function(fun = dnorm,
args = list(mean = mean(df$PF), sd = sd(df$PF)),
col="red", size=2)df <- data.frame(PF = rnbinom(1000, size=34, prob=0.25))
ggplot(df, aes(x = PF)) +
geom_histogram(aes(y =..density..), binwidth=5) +
stat_function(fun = dnorm,
args = list(mean = mean(df$PF),
sd = sd(df$PF)),
col="red", size=2) +
stat_function(fun = function(x) dpois(as.integer(x),
lambda = mean(df$PF)) ,
color = "green", size = 1)x <- matrix(runif(120000),10000,12)
df <- data.frame(PF=apply(x,1,sum)-6)
ggplot(df, aes(x = PF)) +
geom_histogram(aes(y =..density..), binwidth = 0.1) +
stat_function(fun = dnorm,
args = list(mean = mean(df$PF), sd = sd(df$PF)),
col="red", size=2)x <- matrix(rexp(120000),10000,12)
df <- data.frame(PF=apply(x,1,sum))
ggplot(df, aes(x = PF)) +
geom_histogram(aes(y =..density..), binwidth = 1) +
stat_function(fun = dnorm,
args = list(mean = mean(df$PF), sd = sd(df$PF)),
col="red", size=2)Mixture distribution


Non-homogenous distributions
- Let’s assume that cars arrive at an intersection with some rate 𝜆 cars per hour.
- Now, assume that 𝜆 is not constant but a function of time 𝜆(𝑡). That is, more cars during the day and less during the night.
- Arrivals process is a non-homogenous Poisson process.
- Time of arrival becomes not exponential but somewhat different, depending on the function of time 𝜆(𝑡). Often used in actuarial science, e.g. see Gompertz–Makeham law of mortality

Non-parametric distributions
- Parametric distributions are distributions that can be completely described by their parameters, like 𝑁(𝜇, 𝜎^2).
- Non-parametric or empirical distributions do not assume that data drawn from any known parametric distribution

Summary
Predictions about data:
- central tendency,
- dispersion,
- most popular,
- max or min values.


